Incident access roles and navigation
Who is this article for?Administrators and Managers who want to learn how to get started with access and navigation.
Administrator permissions are required to follow some of these steps.
Users are given different permission levels based upon their access requirements. Permissions for all Lucidity applications are set via Lucidity Access and are generally configured by the system administrator.
1. Incident access roles
The standard roles typically provided in all new Lucidity system builds are as follows. These can be edited by system administrators as required.
| User Role | Create Issues | Manage Issues | Manage Actions | Run Reports | Use Dashboard Widgets | Additional Capabilities |
|---|---|---|---|---|---|---|
| General User | Yes | No | Own actions only | No | No | - |
| Responsible Manager | Yes | Yes | Yes | Yes | Yes | Can be nominated as Responsible Manager |
| Closeout Manager | Yes | Yes | Yes | Yes | Yes | Can be nominated as Close Out Manager |
| Administrator | Yes | Yes | Yes | Yes | Yes | Full administrative access |
1.1. General User
Video: End-User Access and Navigation
General users have the ability to enter incident reports, non-conformances, hazards, complaints and improvement opportunities.
Menu Options:
- Add New Issue: Lists available issue types. This is the central location to being a report of any type.
- List Issues: Issues register listing all existing issues. Where permissions allow, this will include issues raised by other users.
Additional Tab Options:
- Incident Tab: this option is used to change to other Lucidity Modules installed and accessible by the user.
1.2 Responsible and Closeout Managers
Video: Manager Access and Navigation
Responsible and closeout managers will have the ability to manage, investigate and close out incidents. In addition, they will have have the ability to manage statistics as well as access to a wide variety of reports and dashboards. With correct scoping applied, the responsible and closeout managers will only be able to view the issues from specified organisational areas.
- The responsible manager role is given to those managers who are responsible for investigating incidents and reporting on them. This role allows their name to be selected as the responsible manager by the individual reporting the issue.
- The closeout manager role is given to those managers who are responsible for the final sign off and close out of incidents. This role allows their name to be selected as the closeout manager by the individual reporting the issue.
The menu and tab options relevant to responsible and closeout managers are:
- Reports menu
- Actions tab
- Dashboard tab
- Statistics tab
1.3 System Administrator
Video: Administrator Access and Navigation
Administrators will generally have access to all people and functionality within the system however they may not be allocated as responsible or closeout managers.
1.4 Retaining System Integrity
Only the administrator has the permission to manage master data such as managed lists. It is recommended that the number of administrators per instance of Lucidity Software is kept to a minimum to retain integrity and consistency across the system configuration and to avoid duplication. It is a worthwhile exercise to create a standard set of guidelines that all new master data entered must follow.
2. Navigation
The menu and tab options available will vary between each user, dependent upon their permissions and access levels. Navigation between most pages within Lucidity Software is very similar.
The default landing page is the Add New issue page. However, the most commonly utilised is the List Issues page. This page in Lucidity Incident features:
- Tab options: top panel listing areas of access within the module.
- Incident tab: reflects the current module. Select to switch between modules.
- Menu options: left-hand panel listing areas of access within the current tab.
- Help: provides links to help documentation such as user guides and support materials.
- Show Filters: allows for defining search parameters.
- Excel Export: an Excel report reflecting the current filters selected.
- Report: view a printable report on the issue.
- Manage: manage the issue.
- Actions: access additional options such as print the report only or print all aspects of the issue, view the issue workflow or causal analysis or delete the issue.
2.1. Tabs
As with all Lucidity Software Modules, Lucidity Incident uses a series of tabs for basic navigation which are based on assigned permissions. Details on all these options are outlined in this user guide.
- Issues: The central tab where issues are raised, managed, closed and reported on.
- Actions: View, edit and close actions assigned from within Lucidity Software.
- Statistics: Generates injury frequency information (LTIFR, MTIFR etc) based on the labour hour, headcount and days lost information entered, and the injuries and their classification. Use the dashboard tab to view charts of this information.
- Settings: Create, edit and update in-system lists and configure select system settings.
- Dashboard: Provides at-a-glance views that organises and presents information in a way that is easy to read, showing a graphical presentation of the current status.
- Audits/Inspections/Reviews: Record details of audits and inspections which are carried out.
- Regulatory Notifications: Record correspondence received from regulators and other authorities, typically where the correspondence does not relate to an Incident (correspondence related to Incidents are normally saved within the incident).
2.2. Filters
Filters are a powerful tool enabling general or very specific searches to be applied. Filters are available on many pages within Lucidity Software.
Filters on the List Issues page are divided into three main sections. Any field with the [ SELECT ] option denotes a list will be displayed to select from. Options in these lists are pre-populated according to system configuration or how detail has been entered into issue reports. Multiple options in multiple filters for a single search can be selected.
- General: Filter by general items such as key words, division, date of issue etc.
- Issue Details: Filter by items relating to the issue (e.g. type, category, severity).
- People Involved: Filter by items relating to the people involved in the issue (e.g. responsible manager, closeout manager, who the issue was identified by).
2.3. Reset Filters
To avoid unwanted data such as archived records appearing unexpectedly, always select 'Reset Filters' when clearing a recent search.
2.4. My Filters
My Filters: Users can create and save their own reports using the My Filters feature.
Any saved filters can be easily accessed via the current filter drop down selection option above the filter tab. This is a short-cut route for applying saved filters.
2.5. My Emails
My Emails: Automatically emailed reports can be specified using the My Emails feature.
2.6. Column Configuration
Columns within each page of Lucidity Incident as well as those displayed in reports can be manipulated by the system administrator. The columns displayed as well as the order in which they are displayed can be adjusted. It is important to remember that changes made to columns affect all users viewing the pages or running reports.
3. Issues workflow and notifications
Video: Issues Workflow Overview
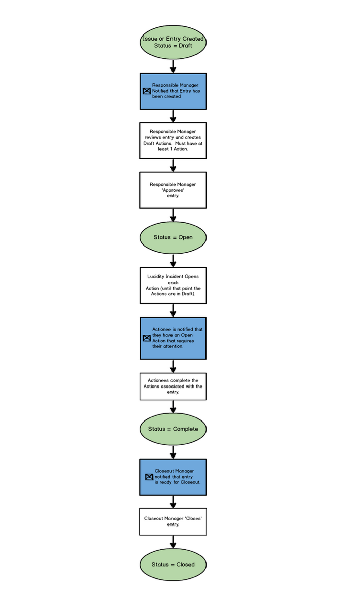
3.1. Issues Workflow
A processing workflow is used to progress each Issue entered into Lucidity Incident through various stages from creation to close.
| Status | Meaning | Issue State | Actions State | Editability |
|---|---|---|---|---|
| Draft | Issue created but not reviewed, investigated or approved by responsible manager | Not reviewed or investigated | In draft, not forwarded to actionees | Editable |
| Approved | Issue approved by responsible manager after investigation completion | Investigation complete | Issued to actioners | Read-only for most users, editable by administrators |
| Complete | All actions are closed and have been actioned | All actions completed | All actions closed | Not specified |
| Closeout | Closeout manager has reviewed the issue and marked it as closed | Reviewed and closed | Not specified | Not specified |
The workflow can be viewed as a flowchart, which also indicates when the standard email notifications are generated as the issue is progressed.